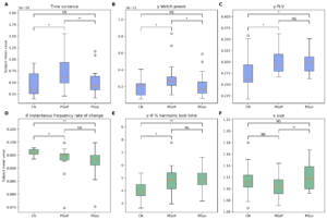
Which EEG features align better the medicated and unmedicated Parkinsonian states?
I am very happy to announce that my new manuscript has been accepted for publication in arXiv. https://arxiv.org/html/2604.01475v1 This is my first independent work and the first of a series…
